English & Math Course Placement
Undergraduate Assessment for Course Placement
To improve the accuracy of the course placement processes, MSUM is using multiple assessments to place students, rather than a single high-stakes test. Measurements include ACT, SAT, MCA, High school GPA and Accuplacer. This process will allow for accurate placement of students into courses that meet their level of academic abilities.
These course placements are not just based on your ACT/SAT score(s). These placements can range from developmental coursework to prepare you for classes required for your major, to placement directly into higher level courses. If you have more questions, please contact us.
Printable version of the English Placement Chart
ACT/SAT English Sub-score or Accuplacer English Score
- ACT/SAT/Accuplacer English placement scores are valid for five years.
English & Reading Placement Information
| English Placement If these requirements are met: |
The student qualifies to begin at the selected, ✔, or preceding ENGLISH course(s). | ||
|---|---|---|---|
| ENGL 099 | ENGL 101 | ENGL 201 | |
| Any of the following: ACT ≤ 17 SAT Evidence-Based Reading & Writing < 480 Next Generation Accuplacer (NGA) Reading ≤ 249 Accuplacer Classic Reading Comprehension < 78 |
✔ | ||
| Any of the following: ACT English ≥ 18 OR NGA Reading ≥ 250 OR SAT Evidence-Based Reading & Writing ≥ 480 OR Accuplacer Classic Reading Comprehension ≥ 78 OR HS GPA of ≥ 2.6 OR HS GPA of 2.5 or above and one of the following:
|
✔ | ||
| ACT English ≥ 26 OR SAT Evidence-Based Reading & Writing ≥ 600 |
✔ | ✔ | |
| ESL Accuplacer Scoring: Combined Reading Skills, Language Usage, and Sentence Meaning ≥ 330 | ✔ | ||
| ESL Accuplacer Scoring: Combined Reading Skills, Language Usage, and Sentence Meaning scores < 330 | ✔ | ||
*All scores are valid for 5 years.
*Two sets of Accuplacer placement scores are available: Classic Reading Comprehension and Next Generation Accuplacer (NGA) Reading.
Printable version of the Math Placement Table and Flowchart
The following table will help you determine which math course you are ready for based on your test scores and other placement information. Note that the table gives many options for placement for each score. It is important that you also speak with your advisor to make sure that you are taking the math course that is most appropriate for your major. After the table you will find a flow chart that contains the beginning courses in the math department and explains how one course leads to another, so that you can make a plan for completing the math requirements for your major.
- ACT, MCA and SAT scores are valid for 5 years.
- AccuPlacer scores are valid for 2 years.
| Mathematics Placement If these requirements are met: |
✔ indicates the student qualifies to begin at the selected MATH course(s). | ||||||||||||
|---|---|---|---|---|---|---|---|---|---|---|---|---|---|
| 090A | 095 | 105 | 110 | 134 | 099 | 127L | 142 | 143 | 210 | 229 | 234 | 261 | |
| QAS < 255 | ✔ | ✔ | ✔ | ✔ | ✔ | ||||||||
| ACT Math ≥ 19 OR QAS ≥ 255 OR AAF 234 ≥ OR SAT Math ≥ 510 OR MCA ≥ 1146 |
✔ | ✔ | ✔ | ✔ | ✔ | ✔ | |||||||
| ACT Math ≥ 22 OR SAT ≥ 530 OR MCA ≥ 1158 OR AAF ≥ 250 OR HS GPA ≥ 2.8 OR HS GPA ≥ 2.7 and one of the following
|
✔ | ✔ | ✔ | ✔ | ✔ | ✔ | ✔ | ||||||
| ACT Math ≥ 23 OR SAT MATH ≥ 560 |
✔ | ✔ | ✔ | ✔ | ✔ | ✔ | ✔ | ||||||
| ACT Math ≥ 24 OR AAF ≥ 255 OR SAT ≥ Math 580 |
✔ | ✔ | ✔ | ✔ | ✔ | ✔ | ✔ | ✔ | ✔ | ✔ | ✔ | ✔ | ✔ |
Next Generation AccuPlacer (NGA): Arithmetic (NAR), Quantitative Reasoning, Algebra, Statistics (QAS), Advanced Algebra and Functions (AAF)
ACT Math and SAT Math Scores Comparison: ACT 19 = SAT 510 ; ACT 20= SAT 520; ACT 21 = SAT 530, ACT 22 = SAT 540 ; ACT 23 = SAT 560 ; ACT 24 = SAT 580.
ACT, MCA and SAT scores are valid for 5 years. AccuPlacer scores are valid for 2 years.
Math placement chart updated February 2026
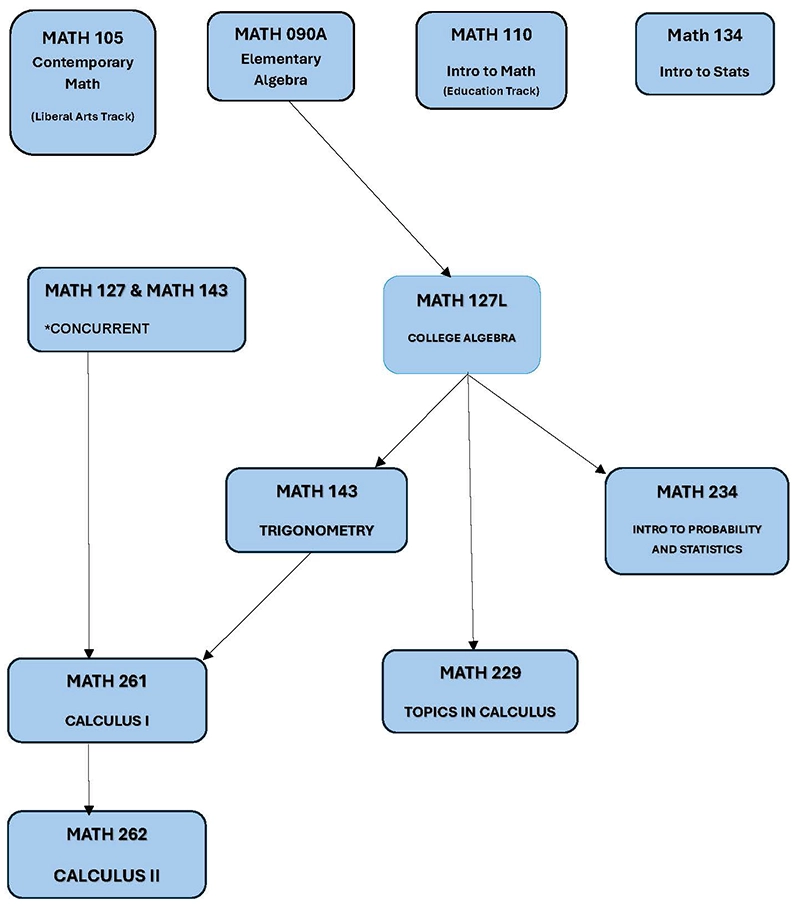
Math Placement Flowchart
This flowchart illustrates math paths through developmental and LASC IV mathematics courses.
- *A corequisite is available to complete a support course which includes applicable developmental math topics and a college level course in one semester.
- ** A student may enroll concurrently in MATH 127 and MATH 143 if they completed MATH 099 with a grade of B- or better, or have ACT Math ≥ 22 or SAT ≥ 530 or IA ≥ 60 or AAF ≥ 250.
Printable version of the Math Placement Table and Flowchart
Most courses have a minimum grade requirement to qualify as a prerequisite for the next course.

